Mất ngủ, một tình trạng phổ biến gây ra rất nhiều tác động xấu cho sức khỏe. Để đối phó với tình trạng này, Bộ Y tế đã đưa ra những phác đồ điều trị cụ thể. Hãy cùng ECO Pharma tìm hiểu phác đồ điều trị mất ngủ của Bộ Y tế trong bài viết này.
Phác đồ điều trị mất ngủ của Bộ Y tế
Định nghĩa
Ngủ là một trạng thái sinh lý của cơ thể có tính chất chu kỳ 24 giờ đêm. Trong đó, toàn bộ cơ thể được nghỉ ngơi, tạm dừng hoạt động tri giác và ý thức, cơ bắp giãn mềm, hoạt động hô hấp tuần hoàn chậm lại.
Giấc ngủ là khoảng thời gian các trạng thái ngủ diễn ra kế tiếp. Một giấc ngủ tốt đảm bảo đầy đủ về số lượng, chất lượng và thời gian ngủ, khi ngủ dậy cảm thấy khoan khoái, dễ chịu về thể chất và tinh thần, giấc ngủ có tác dụng phục hồi lại chức năng của những cơ quan trong cơ thể.
Mất ngủ không thực tổn là rối loạn giấc ngủ liên quan đến các nhân tố tâm sinh, trong đó người bệnh phàn nàn chủ yếu là không đảm bảo về chất lượng, số lượng và thời gian ngủ cho một giấc ngủ bình thường.
Nguyên nhân mất ngủ không thực tổn
Nguyên nhân mất ngủ chủ yếu liên quan đến các nhân tố tâm lý – xã hội, trong đó nguyên nhân cảm xúc là đầu tiên và cơ bản. Một số nguyên nhân khác có thể bao gồm:
Các bệnh lý về tim mạch.
Các bệnh lý về hô hấp.
Tổn thương hệ thần kinh trung ương.
Lão hóa do tuổi già.
Mắc hội chứng ngưng thở khi ngủ.
Rối loạn khí sắc.
Rối loạn tâm thần.
Căng thẳng.
Thay đổi môi trường sống.
Mắc các bệnh lý nội tiết chuyển hóa: cushing, cường giáp, hạ đường huyết.
Có rất nhiều bệnh lý khác nhau có thể dẫn đến tình trạng mất ngủ.
Cách chẩn đoán mất ngủ không thực tổn
Bác sĩ có nhiều phương pháp để chẩn đoán tình trạng mất ngủ không thực tổn.
1. Chẩn đoán xác định
1.1 Chẩn đoán lâm sàng theo ICD-10
Người bệnh khó chìm vào giấc ngủ, khó duy trì giấc ngủ hoặc ngủ không ngon giấc. Rối loạn giấc ngủ xảy ra ít nhất 3 lần một tuần trong vòng ít nhất một tháng. Điều này gây ra sự suy sụp rõ ràng hoặc làm rối loạn hoạt động của người bệnh trong cuộc sống hàng ngày. Không có nguyên nhân thực tổn như bệnh nội khoa hoặc một bệnh lý thần kinh, không có rối loạn dùng chất tác động tâm thần hoặc một loại thuốc.
1.2 Chẩn đoán cận lâm sàng
Xét nghiệm máu: Sinh hóa, huyết học, vi sinh (HIV, VGB, VGC).
Xét nghiệm tìm chất ma tuý, xét nghiệm nước tiểu, huyết thanh chẩn đoán giang mai,…
Điện não đồ, lưu huyết não.
Đa ký giấc ngủ.
Trắc nghiệm tâm lý: Nhóm trắc nghiệm tâm lý giúp đánh giá rối loạn giấc ngủ (PSQI), đánh giá lo âu (Zung, Hamilton lo âu), đánh giá trầm cảm (Beck, Hamilton trầm cảm), đánh giá nhân cách (MMPI, EPI),…
Các xét nghiệm chuyên khoa giúp xác định bệnh lý kết hợp hoặc loại trừ các nguyên nhân thực thể.
Điện tâm đồ, siêu âm ổ bụng, XQ tim phổi.
Chụp CT, MRI,…
2. Chẩn đoán phân biệt
Chẩn đoán phân biệt với mất ngủ do nguyên nhân thực tổn như một bệnh lý thần kinh hoặc bệnh nội khoa, do rối loạn sử dụng chất tác động tâm thần hoặc một loại thuốc.
Phác đồ điều trị mất ngủ của Bộ Y tế
Hãy cùng ECO Pharma tìm hiểu phác đồ điều trị mất ngủ của bộ Y tế sau đây.
1. Nguyên tắc điều trị
Mất ngủ không thực tổn chủ yếu liên quan đến các nhân tố tâm sinh, đặc biệt rối loạn cảm xúc, yếu tố được xem là nguyên phát. Vì thế, trong điều trị có 2 nhóm lớn là tâm lý (nhận thức – hành vi) và dược lý, 2 nhóm này có thể kết hợp với nhau.
2. Nguyên tắc chọn thuốc
Theo phác đồ điều trị mất ngủ của Bộ Y tế, ưu tiên đơn trị liệu (chọn một trong những thuốc được liệt kê bên dưới, nếu chưa hiệu quả thì dùng đồng thời một thuốc chống trầm cảm và một thuốc an thần được khuyến cáo nhiều). Khởi liều thấp và tăng liều dần dần cho đến khi đạt hiệu quả. Hạn chế lạm dụng nhóm giải lo âu gây nghiện.
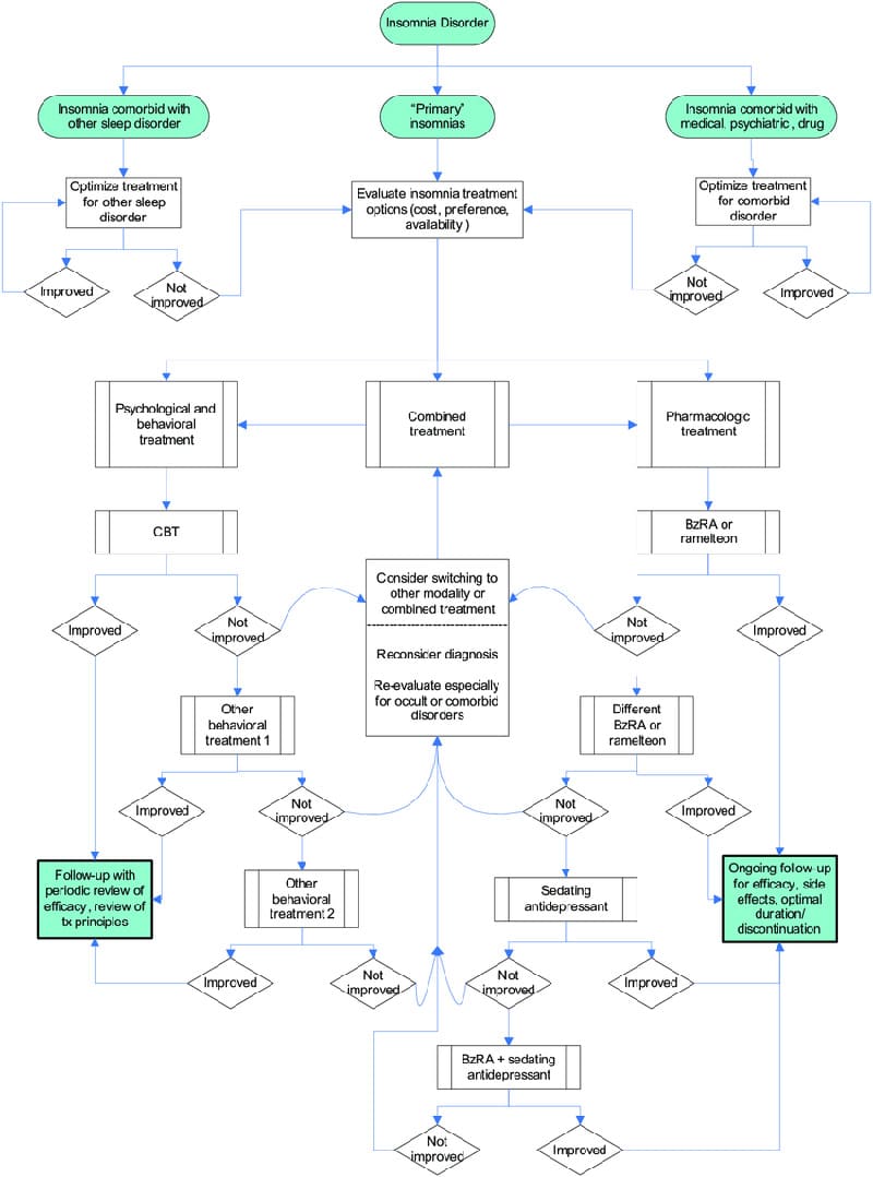
3. Sơ đồ/phác đồ điều trị
Sơ đồ/phác đồ điều trị mất ngủ của Bộ Y tế bao gồm liệu pháp hóa dược và liệu pháp tâm lý.
Theo phác đồ điều trị mất ngủ của Bộ Y tế, nên sử dụng thuốc từ liều thấp và tăng dần đến khi có hiệu quả.
4. Điều trị cụ thể
Việc theo phác đồ điều trị mất ngủ thì điều trị cụ thể bao gồm liệu pháp tâm lý và liệu pháp hóa dược.
4.1 Liệu pháp tâm lý
Các liệu pháp tâm lý chủ yếu giáo dục người bệnh chú ý vệ sinh giấc ngủ tốt:
Chỉ đi ngủ khi buồn ngủ và sẵn sàng cho giấc ngủ.
Cố gắng thức dậy và đi ngủ đúng giờ.
Mỗi sáng cần thức dậy vào một giờ nhất định, không phụ thuộc vào thời lượng đã ngủ đêm trước.
Không sử dụng cà phê, thuốc lá đặc biệt vào buổi tối.
Có chế độ tập luyện thể dục hằng ngày.
Không sử dụng rượu vì rượu phá vỡ nhịp thức – ngủ.
Sử dụng các kĩ thuật thư giãn luyện tập.
4.2 Liệu pháp hóa dược
Theo phác đồ điều trị mất ngủ, nên sử dụng các thuốc gây ngủ, thuốc giải lo âu, thuốc chống trầm cảm trong điều trị mất ngủ. Bởi vì mất ngủ liên quan mật thiết với lo âu, trầm cảm.
Các thuốc chống trầm cảm: Nhóm SNRI, SSRI, 3 vòng hoặc nhóm khác. Chọn 1 hoặc 2 hoặc 3 thuốc trong số các thuốc sau:
Imipramin, liều 25 mg – 300 mg/24 giờ.
Amitriptylin, liều 25 mg – 300 mg/24 giờ.
Paroxetin, liều 20 mg – 80 mg/24 giờ.
Fluoxetin, liều 10 mg – 80 mg/24 giờ.
Fluvoxamin, liều 50 mg – 300 mg/24 giờ.
Citalopram, liều 20 mg – 60 mg/24 giờ.
Escitalopram, liều 10 mg – 20mg/24 giờ.
Sertralin, liều 50 mg – 200 mg/24 giờ.
Venlafaxin, liều 37,5 mg – 375 mg/24 giờ.
Mirtazapin, liều 15 mg – 60mg/24 giờ.
Nhóm thuốc bình thần, giải lo âu – nhóm benzodiazepins: diazepam, lorazepam, bromazepam, alprazolam; thuốc nhóm non-benzodiazepins: etifoxine HCL, sedanxio, zopiclon; nhóm thuốc chẹn beta giao cảm: propanolol,…
Các thuốc an thần kinh: quetiapin, olanzapin,…
Một số thuốc khác điều trị rối loạn giấc ngủ: melatonin,…
Thuốc tăng cường nhận thức, thuốc hỗ trợ chức năng gan,…
Dinh dưỡng: Bổ sung dinh dưỡng gồm vitamin nhóm B và khoáng chất, chế độ ăn dễ tiêu hóa, đủ vitamin và khoáng chất, uống đủ nước, tránh chất kích thích, uống đủ nước; Nuôi dưỡng đường tĩnh mạch trong những trường hợp cần thiết.
Bác sĩ có thể chỉ định sử dụng melatonin để cải thiện tình trạng mất ngủ.
Tiên lượng và biến chứng
Theo phác đồ điều trị mất ngủ của Bộ Y tế, cần đề phòng và tránh các biến chứng do điều trị không kịp thời, phát hiện muộn có thể dẫn đến lo âu và trầm cảm. Biến chứng của việc lạm dụng thuốc giải lo âu.
Về tiên lượng, mất ngủ thường không phải là vấn đề đáng lo ngại. Hầu hết những người bị mất ngủ có thể cảm thấy mệt mỏi hoặc không khỏe vào ngày hôm sau, nhưng cảm giác đó thường trở nên tốt hơn khi đã ngủ đủ giấc. Mặc dù thường không nguy hiểm, nhưng nó vẫn có thể ảnh hưởng tiêu cực đến cuộc sống theo nhiều cách.
Ở nhiều người bị mất ngủ, giấc ngủ bình thường sẽ trở lại sau vài ngày, đặc biệt nếu do vấn đề về lối sống (căng thẳng, thói quen ăn nhiều trước khi đi ngủ, thay đổi múi giờ) biến mất hoặc được thay đổi. Ở những người bị mất ngủ mãn tính, tiên lượng phụ thuộc vào vấn đề cơ bản gây ra.
Mất ngủ có thể dẫn đến những biến chứng như:
Sức khỏe tinh thần: Rối loạn sức khỏe tâm thần là bệnh đi kèm phổ biến nhất của chứng mất ngủ. Khoảng 4 trong số 10 người bị mất ngủ cũng có rối loạn sức khỏe tâm thần. Mối quan hệ giữa sức khỏe tâm thần và chứng mất ngủ rất phức tạp. Các rối loạn sức khỏe tâm thần liên quan đến chứng mất ngủ bao gồm trầm cảm, sự lo lắng, rối loạn căng thẳng sau chấn thương (PTSD), nguy cơ tự tử. Liệu pháp hành vi nhận thức cho chứng mất ngủ (CBT-I) có thể giúp giảm 50% các ý nghĩ tự tử.
Huyết áp cao và bệnh tim: Rối loạn giấc ngủ, bao gồm mất ngủ, là một yếu tố nguy cơ gây huyết áp cao. Huyết áp tự nhiên giảm xuống khi bạn ngủ. Khi giấc ngủ bị gián đoạn, quá trình này bị gián đoạn. Huyết áp cao có liên quan đến nhồi máu cơ tim, đột quỵ và suy tim.
Đau nửa đầu: Những người bị mất ngủ thường bị đau nửa đầu nặng hơn. Hai tình trạng này thường xảy ra cùng nhau.
Tiểu đường: Theo Trung tâm Kiểm soát và Phòng ngừa Dịch bệnh, thiếu ngủ làm tăng nguy cơ mắc bệnh tiểu đường tuýp 2. Cải thiện giấc ngủ sẽ cải thiện khả năng kiểm soát đường huyết.
Rối loạn thần kinh: Giấc ngủ rất quan trọng đối với chức năng não khỏe mạnh. Các quá trình kiểm soát việc học, trí nhớ, hormone và chữa lành diễn ra khi ngủ. Thiếu ngủ sẽ cản trở các quá trình này. Các bệnh rối loạn hệ thần kinh thường đi kèm với chứng mất ngủ bao gồm Alzheimer, Parkinson, bệnh đa xơ cứng (MS). Bệnh Alzheimer là một ví dụ về rối loạn não có liên quan chặt chẽ đến chứng mất ngủ. Mất ngủ cũng ảnh hưởng đến 6 trong số 10 người mắc bệnh Parkinson. Những người mắc bệnh đa xơ cứng có khả năng mắc chứng rối loạn giấc ngủ cao hơn từ 3 đến 5 lần so với những người không mắc bệnh này.
Ngoài ra, mất ngủ cũng liên quan đến các tình trạng sau:
Bệnh ung thư.
Bệnh hen suyễn.
Bệnh phổi tắc nghẽn mãn tính (COPD).
Bệnh trào ngược dạ dày thực quản.
Béo phì.
Các vấn đề về tuyến tiền liệt hoặc bàng quang.
Cách phòng ngừa
Gốc tự do là những phân tử hoặc nguyên tử có hoạt tính cao, hình thành do tiếp xúc với hóa chất, dùng bia rượu. Chúng làm tổn thương tế bào não dẫn đến sự hình thành các mảng xơ vữa mạch máu, cản trở tuần hoàn máu não gây ra mất ngủ, đau đầu, chóng mặt.
Để hỗ trợ phòng ngừa và cải thiện tình trạng mất ngủ một cách an toàn, bạn cần bổ sung tinh chất Ginkgo Biloba (bạch quả) và Blueberry (chiết xuất quả việt quất) có tác dụng chống lại các gốc tự do gây hại cho não. Ngoài ra, bạn cần áp dụng kết hợp thực hiện những điều sau để phòng ngừa mất ngủ hiệu quả:
Dành thời gian để thư giãn: Gạt sang một bên những lo lắng trong ngày trước khi đi ngủ. Tạo ra một khoảng thời gian đệm giữa khi bạn hoàn thành công việc trong ngày và khi bạn đi ngủ. Điều đó có thể giúp bạn có được trạng thái tinh thần tốt để ngủ.
Hãy thoải mái: Cảm thấy thoải mái là rất quan trọng nếu bạn muốn có giấc ngủ chất lượng. Chỉ sử dụng phòng ngủ để ngủ hoặc quan hệ tình dục. Giữ phòng tối, yên tĩnh và nhiệt độ thoải mái.
Ngưng sử dụng thiết bị điện tử: Các thiết bị điện tử phát ra ánh sáng đánh lừa não nghĩ rằng bây giờ không phải là ban đêm. Điều đó có thể làm gián đoạn việc giải phóng các chất hóa học báo hiệu cho não và cơ thể bạn rằng đã đến giờ đi ngủ.
Chú ý đến chế độ ăn uống: Ăn hoặc uống quá nhiều và/hoặc quá muộn vào buổi tối có thể ảnh hưởng đến khả năng ngủ. Việc tiêu thụ một số thứ nhất định cũng có thể ảnh hưởng đến giấc ngủ, đặc biệt là các sản phẩm có chứa nicotine hoặc chứa caffeine hoặc rượu.
Duy trì hoạt động: Hoạt động thể chất, thậm chí chỉ cần đi bộ, cũng có thể giúp bạn có giấc ngủ chất lượng hơn.
Hoạt động thể chất một cách khoa học giúp cải thiện chất lượng giấc ngủ tốt hơn.
Thực hiện theo lịch trình ngủ: Giữ giờ đi ngủ và giờ thức dậy giống nhau mỗi ngày, kể cả cuối tuần.
Kiểm tra thuốc: Nếu bạn dùng thuốc thường xuyên, hãy hỏi bác sĩ để xem liệu chúng có phải là nguyên nhân gây mất ngủ không. Ngoài ra, hãy kiểm tra nhãn của các sản phẩm không cần kê đơn để xem chúng có chứa caffeine hoặc loại chất kích thích khác, ví dụ như pseudoephedrine.
Hạn chế hoặc ngừng ngủ trưa: Ngủ trưa có thể khiến bạn khó ngủ hơn vào ban đêm. Nếu bạn không thể không ngủ trưa, hãy giới hạn thời gian ngủ trưa không quá 30 phút. Ngoài ra, đừng ngủ trưa sau 3 giờ chiều.
Hạn chế hoặc tránh sử dụng caffeine, rượu và nicotine. Caffeine, rượu và nicotine có thể khiến bạn khó ngủ hơn. Tác dụng này có thể kéo dài trong nhiều giờ.
Đừng chịu đựng cơn đau: Nếu tình trạng bệnh lý nào gây đau đớn làm bạn khó chịu, hãy báo với bác sĩ để được kê thuốc kiểm soát cơn đau, giúp ngủ ngon hơn.
Không nên ăn, uống nhiều trước khi đi ngủ: Một bữa ăn nhẹ là tốt và có thể giúp tránh ợ nóng. Uống ít nước hơn trước khi ngủ để không phải đi tiểu thường xuyên.
Thư giãn: Cố gắng gạt bỏ mọi lo lắng khi lên giường ngủ. Tắm nước ấm hoặc mát xa trước khi đi ngủ có thể giúp bạn ngủ ngon hơn. Bạn cũng có thể đọc sách, nghe nhạc nhẹ, tập thở hoặc yoga, hoặc cầu nguyện trước khi ngủ.
Đừng cố gắng ngủ: Khi càng cố gắng chìm vào giấc ngủ, bạn sẽ càng tỉnh táo. Thay vào đó, hãy đọc sách cho đến khi buồn ngủ, rồi đi ngủ. Đừng đi ngủ quá sớm, trước khi bạn cảm thấy buồn ngủ.
Ra khỏi giường khi bạn không ngủ: Ngủ đủ giấc để cảm thấy được nghỉ ngơi, sau đó ra khỏi giường. Đừng nằm trên giường nếu bạn không ngủ.
Phác đồ điều trị mất ngủ của Bộ Y tế cung cấp một hướng điều trị toàn diện bằng việc kết hợp cả phương pháp điều trị tâm lý và hóa dược. Tuy nhiên, hiệu quả của phác đồ còn phụ thuộc vào sự tuân thủ của người bệnh và sự hỗ trợ từ gia đình, xã hội. Mất ngủ là một vấn đề phức tạp, cần sự kiên trì và hợp tác giữa người bệnh và bác sĩ để đạt được kết quả tốt nhất.